
近年来,AI教育硬件市场呈现出爆发式增长,预计即将达到千亿级规模,这种趋势从已有的销售数据上可见一斑。
智能学习设备如学练机、单词笔等在抖音和视频号上的销量显著上升。全球营销大数据平台“有米云”数据显示,9月中至少有8天,抖音电商平台上学习机的单日销售额都能在1000万元以上。视频号上,猿辅导的“小猿学练机”、学而思的“xPad”学习机等电子学习设备也冲进了带货日榜前五的位置。

图源:有米云截图
头部教培发展迅猛,势必挤占中小机构市场。面对这一发展势头,中小教培机构如何在激烈的市场竞争中生存下来,并从中找到转型契机,成为摆在面前的重要课题。机构们在想要引进结合AI教育硬件时,想要不踩坑,首先能够做的,就是先去充分了解。如此才可以更准确地判断哪些AI教育硬件产品或服务与其教学理念和
技术实力相匹配,从而做出更明智的选择。
01 千亿级市场形成背景
AI教育硬件的市场需求正在迅速增长。根据《AI教育硬件全景报告》,消费级AI教育硬件市场近年来呈现出爆发式增长,产品种类繁多,满足不同场景的学习需求。预计到2025年,中国的教育智能硬件市场规模将突破1000亿元人民币。这一增长趋势反映了市场对结合AI
技术的教育硬件的高度需求。从
技术发展的角度来看,AI教育硬件的兴起与人工智能
技术的进步密切相关。近年来,随着大数据、深度学习和自然语言处理等
技术的快速发展,AI在教育领域的应用得到了显著提升。这些
技术使得教育硬件能够提供更加个性化和互动的学习体验。此外,政策支持也是推动AI教育硬件发展的重要因素。各地政府和教育部门纷纷采取措施引入AI
技术,激活了智慧教育市场。例如,河南省、北京市和上海市等地积极打造人工智能应用场景的标杆学校,并加强智能硬件建设。最近,北京市还发布了《北京市教育领域人工智能应用指南》,明确了人工智能在教育领域的应用规范。
02 AI教育硬件的市场分析
当前,AI教育硬件市场呈现出多元化、竞争激烈的态势。从AI学习机、智能机器人到VR/AR教学设备等等,各类硬件产品层出不穷,满足了不同年龄段、不同学科需求的学习者。同时,随着
技术的不断进步和成本的降低,AI教育硬件的普及率也在逐步提高。

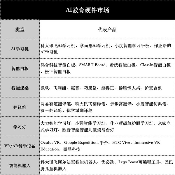
1)AI学习机
AI学习机集成人工智能
技术的学习设备,通过AI算法提供个性化学习路径和实时反馈,帮助学生提高学习效率。其核心功能包括智能辅导、知识图谱构建以及自适应学习等。这类产品通常具备AI知识图谱、AI口语和听写助手、拍照批改作业等功能,能够同步校内课程并提供拓展阅读资源。例如,学而思学习机、作业班学习机、小猿学练机等产品在市场上表现突出。
“有米云”数据显示,在今年6月20-9月19日期间,抖音电商数码电子类销售额前五的商品中,有四款都是学习机类产品。

近年来,AI学习机市场呈现快速增长态势,受到广大家长和学生的青睐。用户反馈显示,AI学习机在提高学习效率和减轻家长负担方面具有显著效果,但也需注意选择适合的产品以避免过度依赖。
2)智能白板
作为一种交互式电子显示设备,智能白板广泛应用于教育、会议、培训等领域。智能白板通常配备触摸屏功能,可以识别手指或专用笔的操作,能够实现书写、绘图、标注、拖拽、放大、缩小、旋转等多种操作,同时支持多人同时操作和多窗口显示。智能白板还可以连接电脑、
投影仪等设备,实现内容的共享和展示。
3)智能课桌
顾名思义,智能课桌则是一种集成了多种智能设备的课桌,这样的课桌通常包括平板电脑、显示屏、传感器、控制器等。它可以根据学生的需求和习惯进行个性化设置,如调整高度、角度、
亮度等;同时,智能课桌还可以实现与其他设备的互联互通。智能课桌具有灵活性高、适应性强、易于管理等特点,能够根据学生的需求和习惯进行个性化设置,提高学生的学习舒适度和效率智,还能够实现与其他设备的互联互通,方便教师进行统一管理和监控。
4)翻译笔
用户只需将笔尖对准需要翻译的文字,轻轻一扫,即可快速获得翻译结果。一些高级翻译笔还具备语音翻译、对话翻译等功能,能够满足用户在不同场景下的翻译需求。对于语言学习者而言,翻译笔的优势尤为明显。其体积小巧,便于携带,随时随地都能赋能学习。操作界面设计简洁明了,初次使用的用户也易于上手。更重要的是,借助先进的翻译
技术和算法,翻译笔能够提供高质量的翻译结果,帮助学习者更好地理解和掌握外语知识。目前市面上如阿尔法蛋词典笔、有道词典笔等品牌产品,都是这一领域的佼佼者。
5)学习灯
学习灯除了具备基本的照明功能,还集成了多种护眼
技术,这也是家长愿意为其付费的重要原因。一些学习灯采用了无蓝光、无频闪等
技术,以减少对学生眼睛的伤害,并且还具备智能调光、定时提醒等功能,以帮助学生更好地管理学习时间和保护视力。学习灯主要应用于学生的学习环境中,如书桌、床头等,可以为学生提供舒适、明亮的照明环境,帮助他们集中注意力、提高学习效率。这类产品主要面向家庭端,提供便捷安全的学习工具。
6)VR/AR教学设备
技术作为教育领域的前沿工具,VR/AR教学设备通过虚拟现实和增强现实
技术,为学生创造沉浸式的学习体验。通过头戴式显示器、手柄等交互设备,以及摄像头、显示屏等设备,VR/AR教学设备将学生带入一个完全由计算机生成的三维环境或增强的现实世界中。这种沉浸式的学习体验能够让学生全身心地投入到学习中,获得更加真实、直观的感受。例如,学生可以通过VR头盔参观世界各地的名胜古迹,或者通过AR应用观察细胞结构和化学反应过程,从而加深对知识的理解。
7)智能机器人
教育智能机器人的功能在不断丰富和完善。例如,中科墨子联合实验室开发的MOZI教育智能机器人,就具备了触觉、视觉、听觉、空间知觉等全方位的感知系统,能够实现人脸识别、主动交互等功能。可以看出,教育智能机器人的应用场景广泛。在家庭中,可以作为孩子的学习伙伴,提供个性化的学习辅导和陪伴;在学校中,可以辅助教师进行教学,提高教学效率和质量;在培训机构中,也可以作为教学辅助工具,帮助学生更好地掌握知识和技能。如优必选科技的教育智能机器人,可以用于基础编程教学,也支持跨学科和项目式教学,帮助教师提高教学效率。
03 生机显现,教培机构与AI教育硬件的结合思路
对于教培机构而言,AI教育硬件的兴起无疑为其发展创造了新机遇。长期以来,教培行业面临诸多制约因素,亟需探索新的发展路径。结合AI教育硬件,教培机构不仅能够开发全新的业务领域,更能在确保合规的前提下精准满足市场需求,实现转型升级与持续发展的双重目标。
那么面对千亿级的AI教育硬件市场,教培机构到底应该如何生存和发展?
首先,教培机构应深入分析市场需求和竞争态势,明确自身定位和优势,选择适合自己的AI教育硬件产品和服务。“调查研究就像‘十月怀胎’,决策就像‘一朝分娩’。”究竟机构更适合如何发展,怎样才能与智能硬件结合地更好,需要最了解机构的人根据机构现状和市场情况不断分析研判。例如,可以关注学而思的“xPad”学习机、猿辅导的“小猿学练机”等产品的市场表现和用户反馈,从而识别出市场的空白点或潜在需求,选择与自身教学理念、
技术实力相匹配的AI教育硬件产品和服务。
其次,政策环境和市场变化对教培机构的发展具有重要影响。教培机构应密切关注国家关于教育行业的政策法规以及AI
技术的最新发展动态,及时调整战略方向和经营模式。例如,随着“双减”政策的实施,学科类培训受到限制,教培机构可以转向素质教育、职业教育等领域的AI教育硬件开发。
同时,还应关注市场需求的变化趋势,灵活调整产品策略和市场布局以适应新的市场需求。同时,AI教育硬件市场的发展离不开产业链上下游企业的支持和协作。教培机构应积极寻求与硬件制造商、软件开发商、内容提供商等建立战略合作关系。通过整合各方资源,实现
技术共享、内容互补和市场拓展。例如,可以与硬件制造商合作定制专属的学习设备,与软件开发商共同开发适配的教学应用,与内容提供商合作丰富学习资源库。这种合作模式有助于降低研发成本、提高产品质量和市场竞争力。
此外,在合规经营的基础上,教培机构还应积极探索新的商业模式以拓展收入来源,提升教培机构的盈利能力和市场竞争力。例如,可以采用“硬件+软件+服务”的一体化模式为用户提供全方位的学习解决
方案;或者通过数据分析为学校、教育机构等提供定制化的教学管理服务;还可以利用AI
技术开展在线教育、远程教育等新型教育形式以满足不同用户群体的需求。