洲明携手华为,参与制定我国首部智慧杆国家标准!
12月25日,由全国城市公共设施服务标准化委员会归口管理的我国首部智慧多功能杆(也称智慧杆)国家标准——《智慧城市智慧多功能杆 服务功能与运行管理规范》正式公示结束。作为智慧杆领域先行企业,洲明受邀与北京市标准化研究院、华为技术有限公司等众多行业专业机构及知名企业一起参与本次标准的联合立项与起草。

▲我国首部智慧多功能杆国家标准
该部国家标准对智慧城市场景下城市道路、广场、景区、园区、社区等建设的智慧多功能杆的设计、运行管理、服务功能进行了全面规范,将为智慧多功能杆功能设计与运行管理等提供标准依据,实现多箱合一、多头合一、多标合一、多杆合一,助力产业高质量发展,更好实现城市公共设施集约化、共享化、智慧化。
作为我国智慧城市标准体系重要组成部分,该标准的研制也将对完善我国智慧城市标准体系,助力智慧城市建设具有重要现实意义。

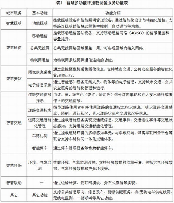
▲智慧多功能杆挂载设备服务功能规范
此次参编国家标准,是洲明继作为参编组长单位参与制定全国首个多功能智能杆地方标准——《多功能智能杆系统设计与工程建设规范》后,在智慧杆标准建设领域取得的又一项重要成就。自2015年率先布局智慧杆领域以来,洲明迄今参与起草制定智慧杆国际标准、国家标准、地方标准和团体及企业标准共24项,累计获得智慧杆相关专利包含发明、实用新型、外观专利共计91项。
经过多年探索与实践,洲明凭借标准领先、自研智慧杆生态体系等核心优势引领行业发展,现已成为以智慧杆为载体的智慧城市“云+端”综合解决方案提供商,并以“智慧照明产品”、“网关产品”、“杆体产品”三项第一的成绩强势入选深圳市多功能智能杆配套产品第一批入库单位名单。

▲洲明智慧杆物联网生态

▲洲明智慧杆综合管理平台(模拟数据)
近年来,洲明智慧杆以集5G微基站、环境信息釆集、智慧监控、智慧市政以及无人驾驶、车路协同等多功能于一体的智慧杆生态系统,结合拥有自主知识产权的洲明智慧杆管理平台及全场景LED显示整体解决方案,通过杆(前端数据采集)屏(一屏总览、屏上作战)物联,在我国多地5G智慧城市建设中落地应用。其中,深圳前海前湾一路智慧杆项目作为全球5G智慧杆示范项目,多次被央视报道。

▲央视报道深圳前海前湾一路智慧杆项目
作为智慧杆行业一份子,在实现技术与产品升级的同时,洲明也致力于通过广泛的交流与合作,助力行业进步。此前,洲明积极冠名“深圳杯”第二届中国国际智慧杆设计大赛,以激励设计创新的方式,搭建产业链交流平台,促进了全国各地市智慧杆的经验交流,为加速智慧杆落地应用、推动智慧杆产业链融合发展贡献了力量。

▲洲明助力“深圳杯”第二届中国国际智慧杆设计大赛完美落幕
随着新基建、智慧城市的全面加速,5G智慧杆建设迎来热潮。未来,洲明将进一步依托产业链协同优势,持续加大市场投入,与行业伙伴一起,努力推动智慧杆产业高质量发展,为我国新基建与智慧城市建设贡献产业力量。
免责声明:本文图文素材来源于洲明,本文仅代表作者个人观点,本站不作任何保证和承诺,若有任何疑问,请与本文作者或提供稿件商家联系。如涉及到侵权,请联系我们及时删除。
最新资讯更多
- 积极开展教师培训工作,希沃助力偃师市推进教育
- 再接再厉,长虹激光影院被列入《2020四川名优产
- 步履不停,奋楫笃行 ▏CREATOR快捷2020年度案例
- 大华股份与九江市公安局浔阳区分局达成战略合作
- 现场“燃”了!希沃携手学了先举办圣诞创意嘉年
- 白雪银幕与阿里巴巴签约SKA战略合作,赢战跨境电
- 用过了,关键时刻才懂得什么叫靠谱光纤线
- 为发展赋能!胜龙股份出席郑州高新区精益管理暨
- 海信商用显示为商业零售打造一站式解决方案
- 影迷请就位!21:08与高群书导演一起拉片
- 服务科技教育:利亚德获授牌“科学实践基地”
- 【让我看看2020】建三个课堂,就选奥威亚
- 一周宇事 | 守护泰国91所小学;讲读者大赛;物联
- 室内小间距LED|开封市人民防空应急指挥中心大屏












官方微博