用于实验室仪器的功率模块
基于PC的实验室仪器平台使自动化实验室设置和数据收集变得简单而有效。工程师对用于仪表系统(如外围组件互连(PCI)的仪表扩展(PXIe)系统)的DC/DC转换器具有独特的要求,包括:低电磁干扰(EMI)、小尺寸解决方案、高效率、宽输入电压范围以及良好的线路和负载调节。本文让我们了解这些不同的要求,以及电源模块如何帮助满足这些要求。
低电磁干扰(EMI)
因为EMI会导致设备性能下降和潜在的故障,实验室仪器对其有着极其严格的标准。由于固有的开关作用,基于开关模式的DC/DC电源是EMI的主要原因。
图1所示为降压稳压器的基本连接图。在降压稳压器中,由电感器L、输出电容器COUT和低侧场效应晶体管QLS形成的环路具有连续的电流。但是,由于FET的开关作用,在由高侧开关QHS、低侧开关QLS和输入电容器CIN产生的环路中存在不连续的电流流动。

图 1:简化的降压稳压器图
由连接走线包围的区域决定了在此不连续电流的路径中将存在多少寄生电感。公式1表明,流经电感的开关电流会在其两端产生电压差。
因此,这种设置无意中会导致电压尖峰和EMI,如图2所示。

图 2:电压尖峰和EMI
虽然这不可避免,但让输入电容极其靠近两个FET的简单布局有助于减小环路面积,减小寄生电感,降低电压尖峰并降低EMI。
功率模块在此具有优势,因为输入电容器通常集成在封装内且极其靠近集成电路(IC)。类似的逻辑也适用于集成在功率模块中的自举电容器。
组件选择
如图1所示,除走线长度外,具有大寄生效应的不良元件会使情况恶化,因为它们处于脉冲电流的路径中。开关节点的面积和电感的选择直接影响EMI。开关节点太大,且非屏蔽电感器具有大寄生电容会散发出大量噪声。
如图3所示,由于模块电源集成了很多无源器件,使得开关节点区域得到了很好的优化。

图 3:电源模块内部结构
流经电感器的电流会产生磁场,未经抑制的磁场导致更差的EMI,非屏蔽电感器对于该磁场没有抑制方法。
电源模块通常集成了经高水平应力测试的屏蔽电感器,有助于抑制辐射噪声,从而减少污染附近其他敏感电路的可能性。
较新的DC/DC稳压器采用德州仪器(TI)的HotRod™封装技术。图4比较了HotRod封装技术和标准的线焊方形扁平无引脚(QFN)封装。

图 4:HotRod封装技术
这种封装技术消除通常用于将芯片焊盘连至引线框架的封装接线,使用具有小焊接凸块的铜柱。没有封装接线,寄生电感减少并进一步有助于减轻EMI。
频率同步
EMI是降压稳压器开关作用的产物,这意味着开关频率(FSW)对于保持低电磁干扰非常重要。在多个降压稳压器为各种轨道供电的系统中,可能存在来自这些不同开关频率相互之间的干扰作用的拍频。由于拍频可在随机频率发生且其谐波也不可预测,因此在复杂的仪器系统中减轻电磁干扰极具挑战性。
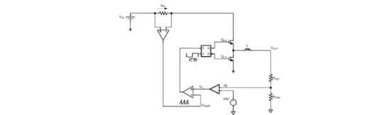
为帮助解决此问题,TI LMZM33603和LMZM33606等电源模块配备了频率同步输入引脚,可使系统中的所有降压稳压器以一个公共频率进行切换。此功能不仅有助于避免拍频,还能将FSW谐波保持在已知频率。接着,设计一个减轻EMI的输入滤波器变得更加容易。图5所示为使用LMZM33606电源模块的典型原理图。

图 5: 5 V输出的典型原理图
小型解空间中的高效率要求
台式仪表设备使用较小的机箱,这可能导致空间受限的系统。这些机箱可能小于3U,通常为半机架宽度。具有集成系统模块的PXIe机箱的示例可仅具有五个插槽:三个混合,两个PXIe。
在这种空间受限的环境中,电源模块成为实用的选择。在适用时,使用它们可大大减少空间限制并缩短产品上市时间。图6中的电源树所示为可用于台式PXIe机箱中的背板电源的电源模块和分立稳压器。

图 6:台式PXIe机箱的电源树示例
由于负载电流限制,电源模块可能无法为所有电压轨供电。在需要更多电流功能的系统中,您必须选择其他设备。德州仪器的WEBENCH®工具是了解更多有关其他器件和获取设计原理图,以及诸如效率、物料清单(BOM)大小和BOM成本等重要参数的一个好方法。
表1比较了TI功率模块(LMZM33606和LMZM33602)和集成稳压器(LM73606和LMR33620)。如您所见,在设计中实现电源模块时可节省相当大的空间。操作效率在没有任何可感知的变化时,空间得以节省。

器件 LM73606
(5VOUT, 6A) LMZM33606
(5VOUT, 6A) LMR23625
(-12VOUT, 0.75A) LMZM33602
(-12VOUT, 0.75A)
解决方案
尺寸(mm2) 569 300 248 140
效率
(%) 92 91 85 85
表 1:DC/DC稳压器与电源模块的比较
图5中的模块原理图非常简单。具有如此低的周边元件数目,所得到的设计将占用极小的空间。图6所示为LMZM33606在多个输入电压下的负载电流效率。

图 6:LMZM33606效率
良好的线路和负载调节
仪表系统的输入电压可能为18 V至36 V的未经调压的电压。所有轨道的典型线路调节率可为0.1%至0.2%。在各种控制架构中,峰值电流模式(PCM)架构是可实现这种严格要求的架构。如图7所示,通过检测通过高侧场效应晶体管(FET)的电流,PCM架构起作用,以产生比较斜坡。

图 7:PCM架构的简化原理图
随着输入电压不断变化,首先要改变电流斜率。它作为系统的前馈,在输入电压变化时校正占空比。因此,占空比的瞬时更新有助于实现极佳的线路调节。LMZM33606和LMZM33602基于PCM架构,这极其适合此类系统。
图8所示为LMZM33606的线路和负载调节。对于3A负载,线路稳压率为0.02%;对于标称24 V输入,负载调节率为0.1%。

图 8:LMZM33606线路和负载调节
除节省空间和优化性能外,电源模块还提供其它优势。它们集成了高质量无源元件,可在高温下进行大量测试,以确保长寿命和可靠性。它们的特性使电源模块对实验室仪器设备更具吸引力。
参考文献LMZM33606 数据表
LMZM33602 数据表
“LMZM33602/3的反相应用”应用指南
关于德州仪器
关于德州仪器公司DLP®产品事业部:
自1996年以来,德州仪器公司的DLP显示技术屡获殊荣,为全球顶级的显示设备提供色彩丰富、对比鲜明、 高清靓丽的优秀画质,已广泛应用于包括智能显示技术在内的各种装置。利用DLP的智能显示功能,用户可在诸如汽车、医疗和互动投影等各种应用中与内容互 动。从影院(DLP Cinema®)到大型专业展厅,从会议室、教室到家庭影院,DLP的技术贯穿其中。此外,DLP Pico™使移动设备能够在您手中轻易地投影出画面。每一块DLP芯片的核心是由多达800万块显微镜所排成的阵列,它们超高速切换。凭借速度优 势,DLP技术可提供最尖端的应用。
更多信息请访问:www.dlp.com/cn/
关于德州仪器的创新:
80 多年来,德州仪器一直行走在科技创新前沿,其所生产的更高集成性、更快速且更节能的产品总能带给客户与众不同的感受。今天,随着能量采集、能源管理、云计 算、安全性、医疗健康技术等方面的进步,我们正在构建新的未来。更多关于德州仪器的模拟和嵌入式处理产品在现在以及将来如何改善人们生活、工作和娱乐方式的信息,敬请访问www.ti.com/innovation
关于德州仪器:
德州仪器 (TI) 半导体提供创新技术帮助全球90,000家客户开启未来世界无限可能。德州仪器致力于打造更智能、更安全、更环保、更健康以及更精彩的生活。我们把构建美 好未来的承诺付诸于日常言行的点滴,从高度负责地生产半导体产品,到关爱员工、回馈社区。这一切仅是德州仪器实践承诺的开始。更多详情,敬请查阅 www.TI.com.cn
DLP 和 DLP Cinema 为德州仪器公司注册商标。
联系德州仪器
免责声明:本文来源于德州仪器,本文仅代表作者个人观点,本站不作任何保证和承诺,若有任何疑问,请与本文作者联系。
最新动态更多
- 美视实力产品出货--500吋大型M工程银幕
- 闪耀一带一路 国画再续世博缘 ——中航国画激光
- 朗恒科技TVO-3H无压缩HDMI视频光端机用于4K拼接
- 5G大机遇下的两化融合发展之路暨两化百人会俱乐
- 传统拼接处理器与分布式拼接处理器的区别
- 顶尖数字艺术家云集 法国梅茨夏季星海艺术文化节
- 【走进深圳】库帕:打造差异化核心竞争优势
- 你知道光端机吗?对它的工作原理熟悉吗?
- 会展 | newline亮相2019北京部委央企及大型企业
- 从“人脸识别”向前一步 AI识别对象不断拓展
- 伦敦将打造LED外壳全沉浸式体验球形建筑
- 开启大屏幕 分享好时光 | 爱普生发布全球首款激
- “从教育工作者,到教育创新者”- 大理市互动教
- 【走进深圳】广景视睿:深化行业应用,赋能新场

















官方微博